导热油炉-热水蒸汽锅炉-燃气锅炉-天然气锅炉制造专家—星空买球【集团官网】

咨询热线: 0394-6792297
32年精工制造  21年出口经验一家专注于锅炉与容器的企业!

热门关键字:

您的位置: 银晨锅炉 > 新闻资讯 > 行业动态

河北发布《锅炉大气污染物排放标准》 将生物质成型燃料锅炉纳入标准管控

返回列表 来源:银晨锅炉 发布日期:2020-03-21 11:24
 
经河北省人民政府批准,河北省市场监督管理局会同河北省生态环境厅于3月13日发布了《锅炉大气污染物排放标准》等3项强制性河北省地方标准。并予以通告:
 
    为贯彻落实《中华人民共和国环境保护法》《中华人民共和国大气污染防治法》,按照河北省地方标准制定计划,河北省生态环境厅、省市场监督管理局组织编制了《水泥工业大气污染物超低排放标准》《平板玻璃工业大气污染物超低排放标准》《锅炉大气污染物排放标准》三项地方标准,为科学治污、精准治污、依法治污提供了新支撑,为持续改善大气环境质量增添了新保障。
 
    《锅炉大气污染物排放标准》将燃煤、燃气、燃油和燃生物质成型燃料等四种非发电锅炉纳入了标准管控范畴。按照锅炉燃料类型,对燃煤、燃气、燃油和燃生物质成型燃料等四种锅炉,分别确定了相应的大气污染物排放限值;对燃油锅炉、燃生物质锅炉,还按吨位进行了细化和区分。通过科学分类,实施差异化管理,精准管控污染物排放。
 
    《锅炉大气污染物排放标准》严格了锅炉烟气颗粒物、二氧化硫、氮氧化物的排放限值,燃煤锅炉分别为10毫克/立方米、35毫克/立方米、50毫克/立方米;燃气锅炉分别为5毫克/立方米、10毫克/立方米、50毫克/立方米;燃油锅炉分别为10毫克/立方米、20毫克/立方米、80毫克/立方米;燃生物质锅炉分别为20毫克/立方米、30毫克/立方米、150毫克/立方米;按吨位对燃油锅炉、燃生物质锅炉污染物排放实施差异化标准管控,20蒸吨/小时及以上燃生物质锅炉颗粒物、氮氧化物明确为10毫克/立方米、80毫克/立方米,燃油锅炉氮氧化物规定为50毫克/立方米。增加了氨逃逸控制指标,根据不同治理工艺,采用SCR脱硝工艺或SNCR-SCR联合脱硝工艺氨逃逸为2.3毫克/立方米,采用SNCR脱硝工艺氨逃逸控制指标为7.6毫克/立方米。
 
    以下为原文
 
锅炉大气污染物排放标准(DB13/5161-2020)
 
    1范围
 
    本标准规定了河北省锅炉大气污染物排放控制要求、污染物监测要求、达标判定要求以及实施与监督。
 
    本标准锅炉大气污染物排放限值适用于各种容量的非发电锅炉。使用型煤、兰炭、石油焦、油页岩、煤矸石、水煤浆、重油、渣油等燃料的锅炉,参照本标准中“燃煤锅炉”排放控制要求执行;使用轻柴油、醇基燃料(如甲醇、乙醇)等其他液体燃料的锅炉,参照本标准中“燃油锅炉”排放控制要求执行;使用未加工成型的农林固体生物质为燃料的锅炉,参照本标准中“燃生物质成型燃料锅炉”排放控制要求执行。
 
    本标准不适用于以生活垃圾、危险废物为燃料的锅炉。
 
    本标准适用于在用锅炉大气污染物的排放管理,以及锅炉建设项目的环境影响评价、环境保护设施设计、竣工环境保护验收、排污许可证核发及其投产后的大气污染物排放管理。
 
    2规范性引用文件
 
    本标准引用了下列文件或其中的条款。凡是注日期的引用文件,仅注日期的版本适用于本文件。凡是未注日期的引用文件,其最新版本(包括所有的修改单)适用于本文件。
 
    GB5468锅炉烟尘测试方法
 
    GB13271锅炉大气污染物排放标准
 
    GB/T16157固定污染源排气中颗粒物测定与气态污染物采样方法
 
    HJ/T42固定污染源排气中氮氧化物的测定紫外分光光度法
 
    HJ/T43固定污染源排气中氮氧化物的测定盐酸萘乙二胺分光光度法
 
    HJ/T56固定污染源排气中二氧化硫的测定碘量法
 
    HJ57固定污染源废气二氧化硫的测定定电位电解法
 
    HJ75固定污染源烟气(SO2、NOX、颗粒物)排放连续监测技术规范
 
    HJ76固定污染源烟气(SO2、NOX、颗粒物)排放连续监测系统技术要求及检测方法
 
    HJ/T373固定污染源监测质量保证与质量控制技术规范(试行)
 
    HJ/T397固定源废气监测技术规范
 
    HJ/T398固定污染源排放烟气黑度的测定林格曼烟气黑度图法
 
    HJ533环境空气和废气氨的测定纳氏试剂分光光度法
 
    HJ543固定污染源废气汞的测定冷原子吸收分光光度法(暂行)
 
    HJ629固定污染源废气二氧化硫的测定非分散红外吸收法
 
    HJ692固定污染源废气氮氧化物的测定非分散红外吸收法
 
    HJ693固定污染源废气氮氧化物的测定定电位电解法
 
    HJ819排污单位自行监测技术指南总则
 
    HJ820排污单位自行监测技术指南火力发电及锅炉
 
    HJ836固定污染源废气低浓度颗粒物的测定重量法
 
    DB13/T2376固定污染源废气颗粒物的测定β射线法
 
    3术语和定义
 
    界定的下列术语和定义适用于本文件。为了便于使用,以下重复列出了GB13271中的某些术语和定义。
 
    3.1锅炉锅炉
 
    是利用燃料燃烧释放的热能或其他热能加热热水或其他工质,以生产规定参数(温度,压力)和品质的蒸汽、热水或其他工质的设备。[GB13271-2014,术语和定义3.1]
 
    3.2在用锅炉
 
    指本标准实施之日前,已建成投产或环境影响评价文件已通过审批的锅炉。[GB13271-2014,术语和定义3.2]
 
    3.3新建锅炉
 
    本标准实施之日起,环境影响评价文件通过审批的新建、改建和扩建的锅炉建设项目。[GB13271-2014,术语和定义3.3]
 
    3.4燃气锅炉
 
    使用天然气、高炉煤气、焦炉煤气为燃料的锅炉。
 
    3.5生物质成型燃料
 
    以草本植物或木本植物为主要原料,经过机械加工成型,具有规则形状和一定尺寸的燃料产品。
 
    3.6标准状态
 
    锅炉烟气在温度为273K,压力为101325Pa时的状态,简称“标态”。本标准规定的排放浓度均指标准状态下干烟气中的数值。[GB13271-2014,术语和定义3.5]
 
    3.7选择性催化还原(SCR)工艺
 
    利用还原剂在催化剂作用下有选择性地与烟气中的氮氧化物(主要是NO和NO2)发生化学反应,生成氮气和水的一种脱硝工艺。
 
    3.8选择性非催化还原(SNCR)工艺
 
    利用还原剂在不需要催化剂的情况下有选择性地与烟气中的氮氧化物(主要是NO和NO2)发生化学反应,生成氮气和水的一种脱硝工艺。
 
    3.9SNCR-SCR联合脱硝工艺
 
    在SNCR的下游设置SCR,利用SNCR未完全反应的还原剂,继续脱除烟气中的氮氧化物以满足环保排放要求的一种脱硝工艺。
 
    3.10烟囱高度
 
    指从烟囱(或锅炉房)所在的地平面至烟囱出口的高度。[GB13271-2014,术语和定义3.6]
 
    3.11氧含量
 
    燃料燃烧后,烟气中含有的多余的自由氧,通常以干基容积百分数来表示。[GB13271-2014,术语和定义3.7]
 
    4大气污染物排放控制要求
 
    4.1大气污染物排放限值
 
    4.1.1新建锅炉自本标准实施之日起执行表1规定的大气污染物排放限值。
 
    4.1.22021年6月1日起,在用锅炉执行表1规定的大气污染物排放限值。
 
1
 
    4.2其他规定
 
    4.2.1锅炉烟囱高度应符合GB13271的规定。
 
    4.2.2执行不同排放控制要求的锅炉,若采用混合方式排放烟气,且选择的监控位置只能监测混合烟气中的大气污染物浓度,应执行排放控制要求中最严格的规定。
 
    5污染物监测要求
 
    5.1污染物采样与监测要求
 
    5.1.1锅炉使用企业应按照有关法律、HJ819、HJ820、环境监测管理、排污许可证等的规定,建立企业监测制度,制定监测方案,对污染物排放状况及其对周边环境质量的影响开展自行监测,保存原始监测记录,并公布监测结果。
 
    5.1.2锅炉使用企业应按照环境监测管理规定和技术规范的要求,设计、建设、维护永久性采样口、采样测试平台和排污口标志。
 
    5.1.3对锅炉排放废气的采样,应根据监测污染物的种类,在规定的污染物排放监控位置进行,有废气处理设施的,应在该设施后监测。排气筒中大气污染物的监测按现行有关规定执行。
 
    5.1.420t/h及以上锅炉、14MW及以上锅炉,以及生态环境主管部门确定的大气污染物重点排污单位应安装污染物排放自动监控设备,并与生态环境主管部门联网,保证设备正常运行,按照有关法律和污染源自动监控管理的规定执行。
 
    5.1.5污染物排放自动监控设备通过验收并正常运行的,应按照HJ75和HJ76的要求,定期对自动监控设备进行质控。
 
    5.1.6对锅炉废气污染物排放情况进行监测的采样方法、采样频次、采样时间和运行负荷等要求,按GB/T16157和HJ/T397的规定执行。
 
    5.1.7对大气污染物的监测,应按照HJ/T373有关规定保证监测质量。
 
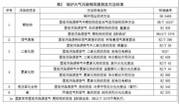
    5.1.8大气污染物排放浓度的测定选取表2所列的方法标准。本标准实施后国家发布的污染物监测方法标准,如适用性满足要求,同样适用于本标准相应污染物的测定。
 
1
 
    5.2大气污染物基准氧含量排放浓度折算方法
 
    实测的锅炉颗粒物、二氧化硫、氮氧化物和汞及其化合物的排放浓度,必须按公式(1)折算为基准氧含量排放浓度。锅炉的基准氧含量按表3的规定执行。
 
1
 
    6达标判定要求
 
    6.1采用手工监测或在线监测时,按照监测规范要求测得的任意1h平均浓度值超过本标准规定的限值,判定为超标。
 
    6.2各级生态环境主管部门在对企业进行监督性检查时,可以将现场即时采样或监测的结果作为判定排污行为是否符合排放标准以及实施相关环境保护管理措施的依据。
 
    6.3根据基准氧含量排放浓度进行达标判定时,不论实际氧含量大于或小于基准氧含量,均须将实测的大气污染物排放浓度换算为基准氧含量下的排放浓度,并以此浓度作为判定排放是否达标的依据。
 
    6.4国家对达标判定另有要求的,从其规定。
 
    7实施与监督
 
    7.1本标准由县级以上人民政府生态环境主管部门负责监督实施。
 
    7.2本标准中未作规定的内容和要求,按现行相应标准执行。国家或地方标准排放限值要求严于本标准的,执行相应标准限值要求。
 
    7.3在任何情况下,企业均应遵守本标准的污染物排放控制要求,采取必要措施保证污染防治设施正常运行。

行业动态

全国服务热线

0394-6792297